- Merangkai dan menguji operasi dari gerbang logika dasar
- Merangkai dan menguji gerbang logika dasar, Aljabar Boelean, dan Peta Karnaugh.
- Merangkai dan menguji Multivibrator
- Panel DL 2203C
- Panel DL 2203D
- Panel DL 2203S
- Jumper
Gerbang Logika Dasar
1. Gerbang AND
Gambar 1.1 (a) Rangkaian
dasar gerbang AND (b) Simbol gerbang AND
Tabel 1.1 Tabel Kebenaran Logika AND
Bisa dilihat diatas
bahwa keluaran akan bernilai 1 jika semua nilai input adalah 1, dan jika salah
satu atau lebih input ada yang bernilai nol maka output akan bernilai nol.
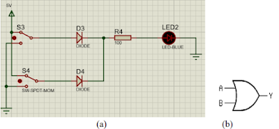
2. Gerbang OR
Gambar 1.2 (a) Rangkaian
dasar gerbang OR (b) Simbol gerbang OR
Tabel 1.2 Tabel
Kebenaran Logika OR
Bila dilihat dari
rangkaian dasarnya maka didapat tabel kebenaran seperti di atas. Pada
gerbang logika OR ini bisa dikatakan bahwa jika salah satu atau lebih
input bernilai 1 maka output akan bernilai 1 . Nilai output bernilai
0 hanya pada jika nilai semua input bernilai 0.
3. Inverter ( Gerbang
NOT )
Gerbang NOT merupakan
gerbang di mana keluarannya akan selalu berlawanan dengan masukannya. Bila
pada masukan diberikan tegangan ,maka transistor akan jenuh dan keluaran
akan bertegangan nol. Sedangkan bila pada masukannya diberi tegangan tertentu,
maka transistor akan cut off, sehingga keluaran akan bertegangan tidak
nol.
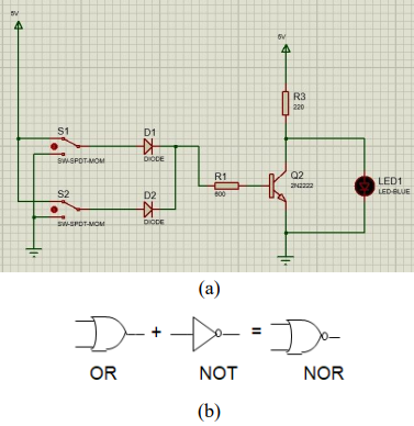
4. Gerbang NOR
Gambar 1.4 (a) Rangkaian
dasar gerbang NOR (b) Simbol gerbang NOR
Tabel 1.4 Tabel
Kebenaran Logika NOR
Gerbang NOR adalah
gerbang OR yang disambung ke inverter. Jadi nilai keluarannya merupakan
kebalikan dari gerbang OR.
5. Gerbang NAND
Gambar 1.5 (a) Rangkaian
dasar gerbang NAND (b) Simbol gerbang NAND
Tabel 1.5 Tabel
Kebenaran Logika NAND
Gerbang NAND adalah
gerbang AND yang keluarannya disambungkan ke inverter. Dan nilai dari
tabel kebenarannya merupakan kebalikan dari tabel kebenaran dari gerbang
AND.
6. Gerbang Exlusive OR
(X-OR)
Gambar 1.6 (a) Rangkaian
dasar gerbang X-OR (b) Simbol gerbang X-OR
Tabel 1.6 Tabel
Kebenaran Logika X-OR
X-OR merupakan gerbang
OR yang bersifat exlusif, di mana keluarannya akan nol jika masukannya
bernilai sama, dan jika salah satu masukannya berbeda maka keluarannya
akan bernilai 1.
Multivibrator
Multivibrator termasuk
kedalam rangkaian generatif, artinya suatu rangkaian yang satu atau lebih
titik keluarannya dengan sengaja dihubungkan kembali kemasukan untuk
memberikan umpan balik.
Multivibrator adalah
rangkaian sekuensial atau rangkaian aktif. Rangkaian ini dirancang untuk
mempunyai karakteristik jika salah satu rangkaian aktif bersifat
menghantar, maka rangkaian aktif yang lain bersifat cut-off
atau terpancung. Multivibrator berfungsi untuk menyimpan bilangan biner,
mencacah pulsa, menahan atau mengingat pulsa trigger, menyerempakkan
operasi aritmatika, dan fungsi lain yang ada dalam sistem digital.
Keluarga multivibrator yang akan dibahas adalah rangkaian astabil,
rangkaian bistabil dan rangkaian monostabil.
1. Multivibrator Astabil
Multivibrator astabil
adalah multivibrator yang tidak mempunyai keadaan stabil. Multivibrator
akan berada pada salah satu keadaan selama sesaat dan kemudian berpindah
ke keadaan lain selama sesaat pula. Keluaran berosilasi di antara dua
keadaan tinggi dan rendah ditentukan oleh parameter rangkaian dan tidak
memerlukan pulsa masukan.Oleh karena itulah multivibrator astabil disebut
juga multivibator bebas bergerak atau free running multivbrator.Multivibrator
ini biasa digunakan sebagai pembangkit pula(clock). Multivibrator astabil
juga dapat dibangun menggunakan transistor IC pewaktuan dan resistor.
2. Multivibrator
Monostabil
Multivibrator ini hanya
mempunyai satu keadaan stabil. Kuasi stabil terjadi bila keadaan stabil
dipicu ke keadaan lain. Waktu perubahan dari keadaan stabil dipicu ke
keadaan lain. Waktu perubahan dari keadaan tidak stabil ke keadaan stabil
(kuasi stabil) ditentukan oleh rangkaian RC.Monostabil juga disebut
ultivibrator satu bidikan (one shot multivibrator).
3.Multivibrator Bistabil
Rangkaian mulvibrator
bistabil adalah rangkaian multivibrator yang mempunyai dua keadaan stabil
yaitu stabil tinggi atau keadaan logika tinggi dan stabil rendah atau
stabil rendah atau keadaan logika rendah. Keluaran bistabil akan berubah dari
keadaan tinggi ke keadaan rendah atau sebaliknya jika rangkaian tersebut
diberi suatu masukan atau di-triger. Rangkaian bistabil disebut juga
flipflop.Ada beberapa macam flip-flop yaitu S, D, Togle, JK, dan JK
master save flipflop.
















0 Comments
Posting Komentar